-
Notifications
You must be signed in to change notification settings - Fork 0
Virtual Implementation
Prasad V Patil edited this page Aug 11, 2020
·
1 revision
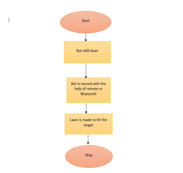
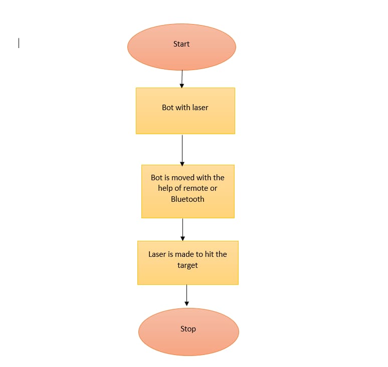
SUB SYSTEM 1
MOTION
3D Model
Circuit Diagram
FLOW CHART
BILL OF MATERIALS
| COMPONENT | QUANTITY | PRICE |
|---|---|---|
| Arduino mega 2560 | 1 | 950 |
| Arduino Cable | 1 | 50 |
| Servo motor | 4 | 600 |
| Relay | 2 | 280 |
| Wire | 1 | 50 |
| Female to Female wire | 5 | 15 |
| Battery to arduino | 1 | 20 |
| Bread board | 1 | 70 |
| Male to female wire | 30 | 90 |
| DC motor(60 rpm) | 2 | 240 |
| 9 V Battery | 3 | 60 |
| Wheel | 4 | 120 |
| Bluetooth | 1 | 350 |
| battery connector | 2 | 10 |
| total | 2,905 |
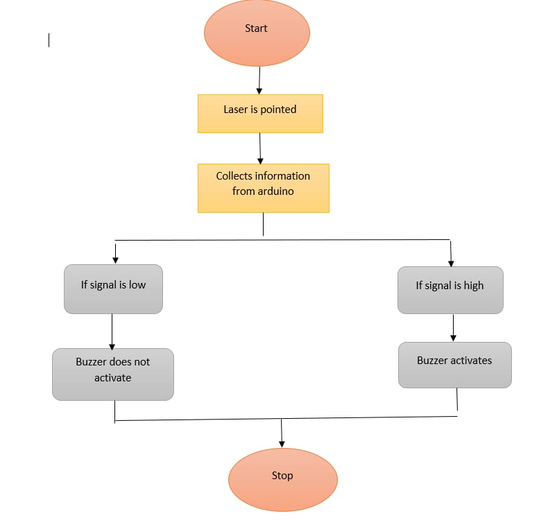
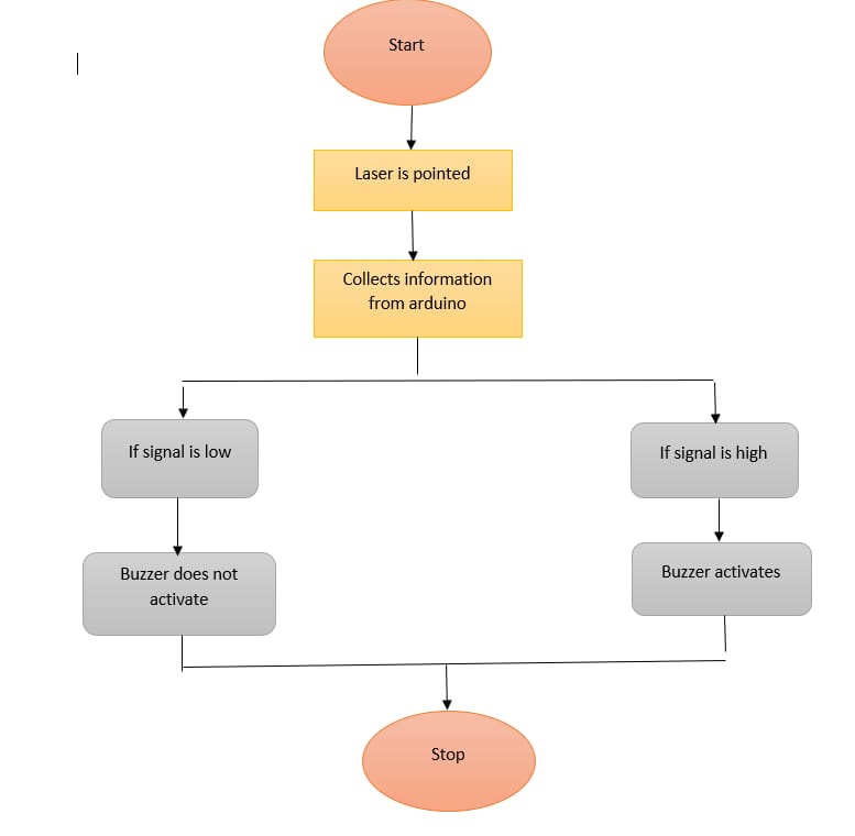
SUB SYSTEM 2
SENSING
3D MODEL
Circuit Diagram
Flow Chart
BILL OF MATERIALS
| COMPONENT | QUANTITY | PRICE |
|---|---|---|
| Arduino nano | 1 | 210 |
| Display panal | 1 | 130 |
| Photo diode | 8 | 90 |
| total | 430 |






