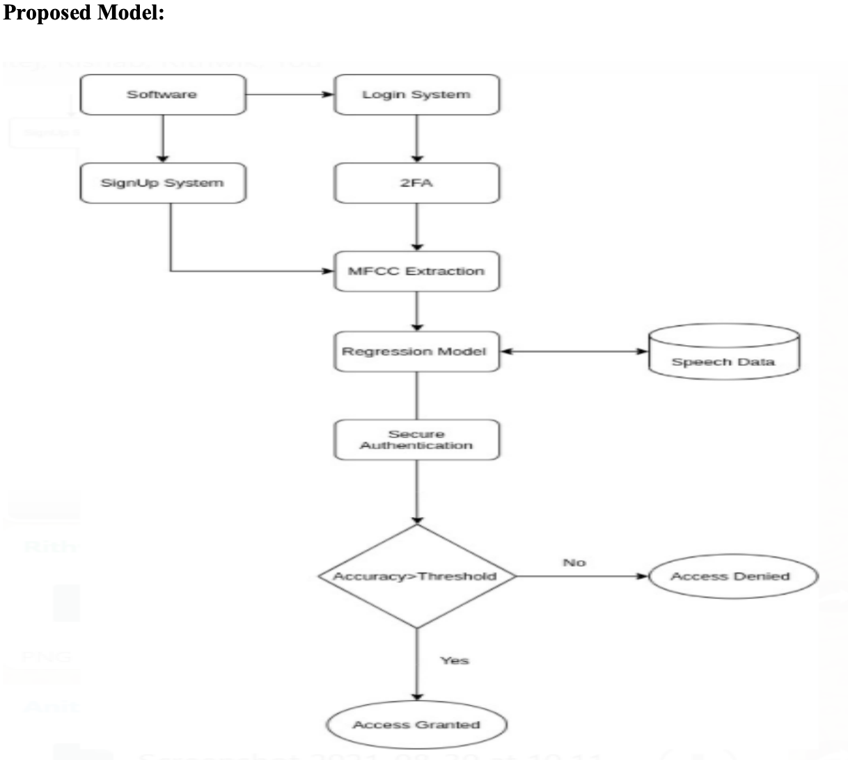
R3 Auth is a 2-factor authentication system using voice recognition. R3 authentication extracts over 15 different Mel-frequency cepstral coefficients and compares them against the same by our own statistical model. Using these features, we determine if the specific candidate logging in is authorized to do so. The different coefficients allows our system to validate every user and ensure that the login is adequately secure.
- Lightweight
- Fast
- Secure
To get involved you can take a look at open issues https://github.com/NetSepio/ChromiumExtension/issues
After that you might drop your view on it and our developers will respond you soon
Contributions are always welcome!
See contributing.md for ways to get started.
Please adhere to this project's code of conduct.



