- 서비스명: 경매를 활용한 패션잡화 거래소
- 서비스설명: 경매를 통해 상품을 구매할수 있는 서비스
2022.10.06 ~ 2022.11.16 (7주)
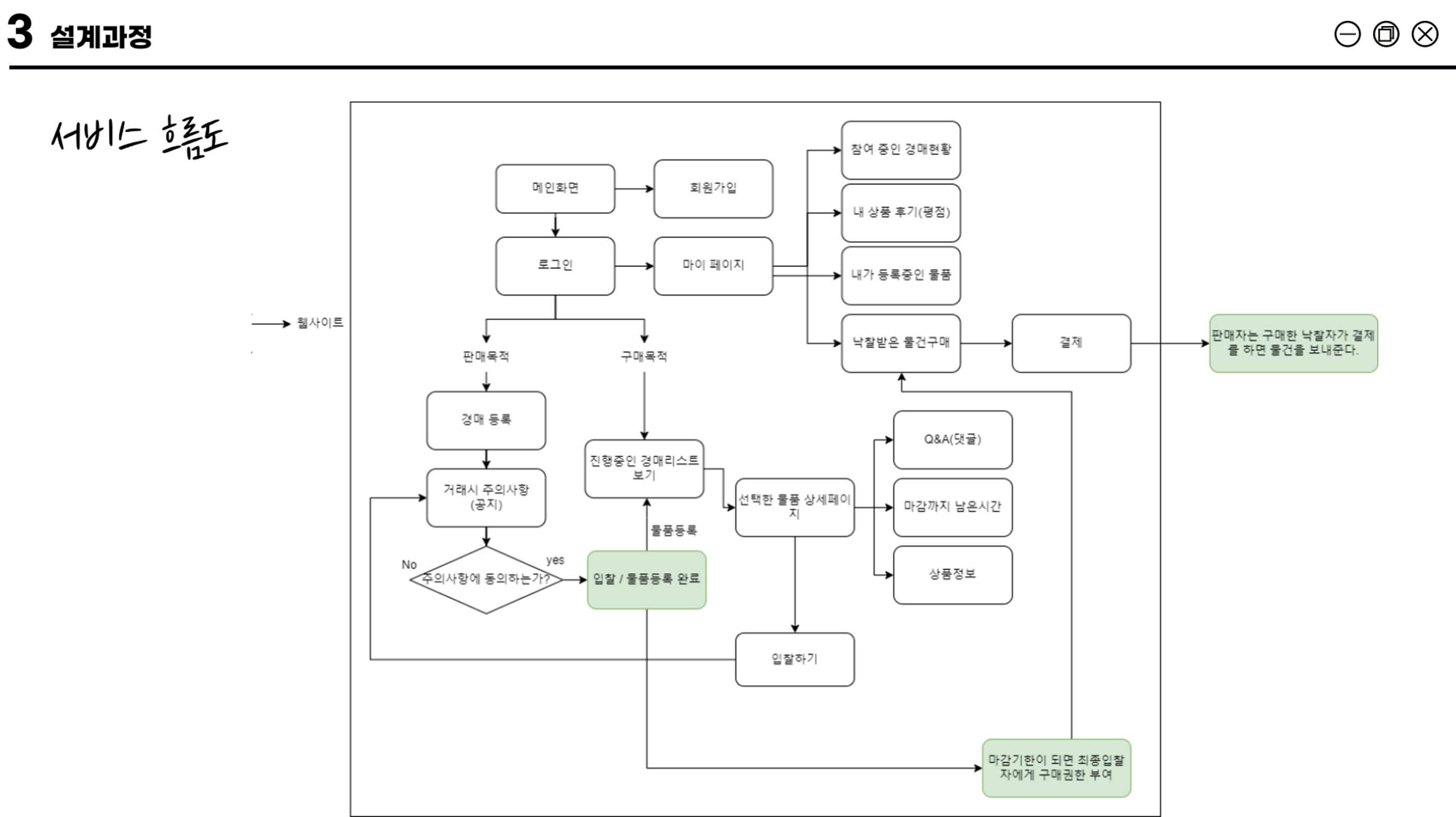
- 네이버 API 를 이용한 간편 로그인
- 필터링을 이용해 원하는 상품 분류 기능
- 상품등록을 하기위해 이미지 첨부 기능
- 상품 상태를 확인할수 있는 팝업 기능
- 구매,정산 마감기한과 현재 시간을 비교하여 낙찰자 선정 하는 기능
| 구분 | 내용 |
|---|---|
| 사용언어 |
|
| 개발도구 |
|
| 데이터베이스 |
|
| 협업도구 |
|
![]() |
![]() |
![]() |
![]() |
| 나소연 | 임다인 | 유성용 | 박민욱 |
| Frontend Backend |
Frontend Backend |
Frontend Backend |
Frontend Backend |
| github | github | github | github |
개념: 문제 해결을 위해 문제의 원인을 논리적이고 체계적으로 찾는 일이며 제품이나 프로세스의 운영을 재개 프로젝트 진행하는 동안 발생했던 이슈 중 가장 기억에 남았던 문제와 해결 프로세스 나열(2~5가지 정도)
-
문제1
문제점 설명 및 해결방안 -
문제2
문제점 설명 및 해결방안














