예술작품을 감상하는 것, 혹은 나의 작품을 다른 사람들과 공유하는 것.
더 이상 오프라인에서만 가능한 것들이 아닙니다.
아트 그라운드는 '온라인 갤러리'로써 누구나 자유롭게 작품 활동을 펼칠 수 있는 열린 놀이터입니다.
예술가들의 놀이터, 아트그라운드에서는...
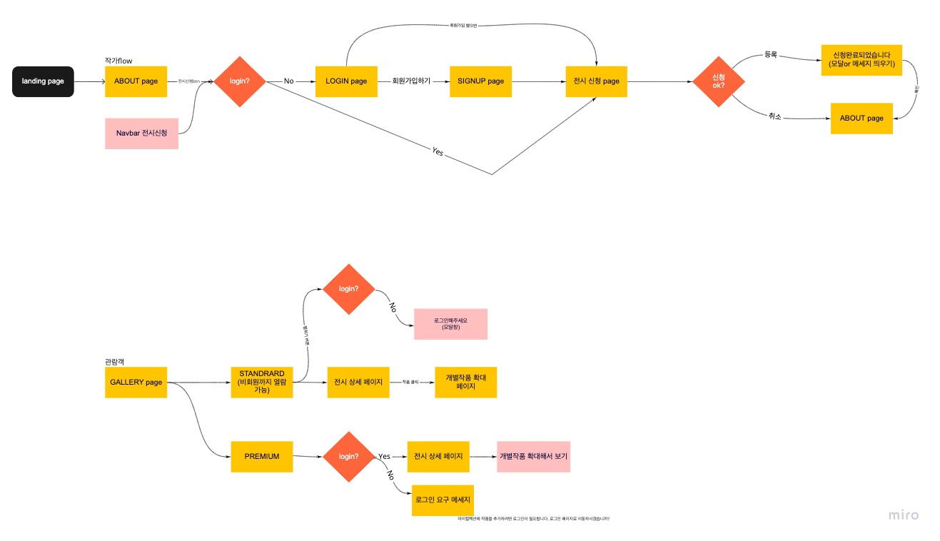
- 소중한 나의 작품들로 특별한 나만의 전시회를 열 수 있어요.
- 다양한 작가들의 전시회도 장르별로 필터링하여 관람할 수 있어요.
- 전시 타입은 Standard(2D 전시), Premium(3D 전시)로 나누어져 있어, 작품을 다양한 시각으로 감상할 수 있어요.
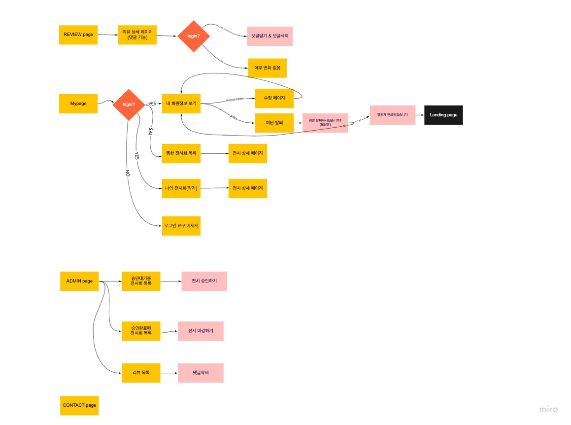
- 마음에 들었던 전시회를 찜할 수 있어요.
- 전시회에 대한 내 관람평 및 의견을 리뷰 페이지에 남길 수 있어요.
- 전시회 관람 전후 다른 유저들의 전시회 관람평도 궁금하다면, 전시회를 검색하여 리뷰를 확인할 수 있어요.
- 마이페이지에서 나의 전시회(작가의 경우), 내가 찜한 전시회만 모아볼 수 있어요.
- 전시회 관람 후 구매하고 싶은 작품이 있다면 운영자에게 요청할 수 있어요.(beta)
Gallery 페이지
| 이름(깃헙링크) | Position & Role |
|---|---|
| 문순려(팀장) | 💻 Back-end |
| 박지영 | 💻 Front-end |
| 유다희 | 💻 Front-end |
| 이동욱 | 💻 Back-end |
https://github.com/codestates/art-ground/wiki
https://www.notion.so/4-Klassiker-art-Ground-8065b7f612a746d7a7fbd4f329749474



































