Download over on modrinth!
It adds 10 possible keybinds, which can each be assigned to a command using an ingame gui. When the keybind is enabled enabled and pressed, the command assigned is then executed.
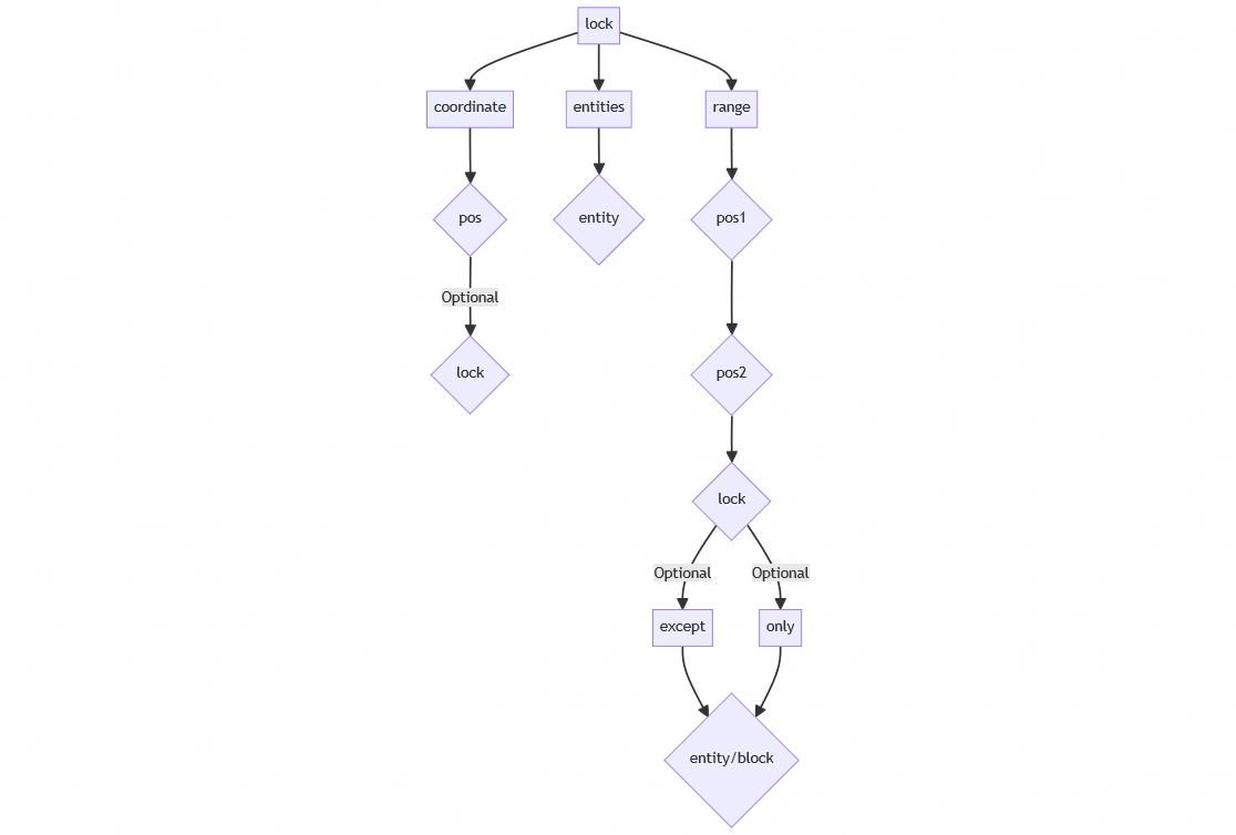
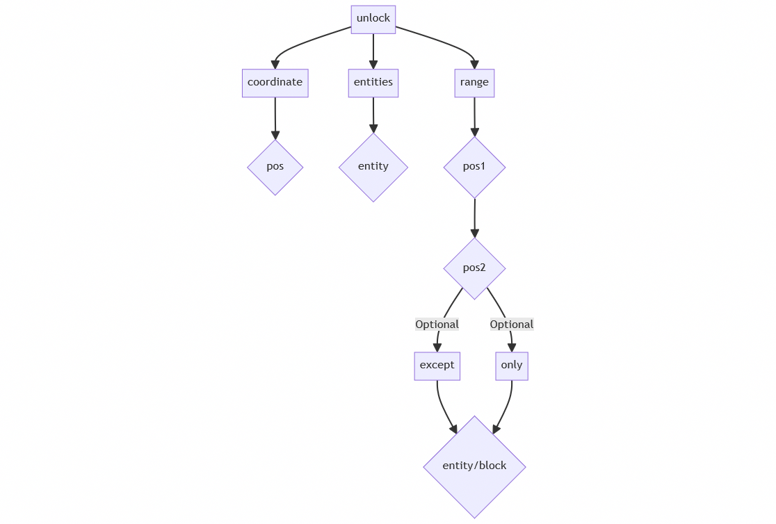
You are able to lock and unlock entities and blocks using commands (/lock & /unlock) Locked entities are invulnerable, item frames are fixed and armor stand have all slots disabled. Locked blocks are, well, locked using a set key The command syntax can be seen below
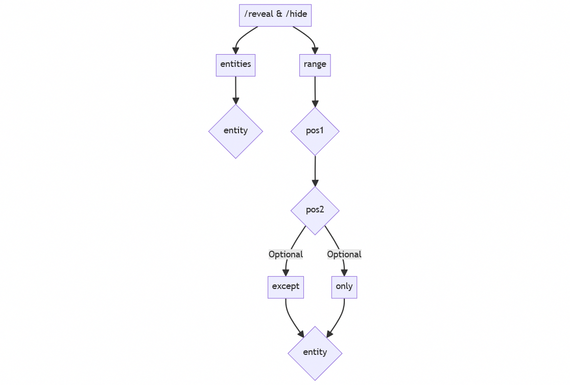
Entities can also be hidden and again revealed (/hide & /reveal) They are either given invisibility or their invisibility tag will be set to true in the case of armorstands and item frames. The command syntax can be seen on below
It also adds a toggle, which enables the player to see invisible entities, aswell one which enables him to see otherwise invisible blocks like barriers, structure voids etc. These can either be toggled using an ingame gui or with the help of a keybind.
Markers (Singleplayer only) and Interaction Entities can also be seen when toggled on
Squares are preset options, diamonds are customizable




